
KI in SOLIDWORKS
Ihr nächster Produktivitätssprung.
Die neuen virtuellen KI-Begleiter in SOLIDWORKS.

AURA – Ihr virtueller Assistent.
AURA ist Ihr persönlicher KI-Design-Begleiter – jederzeit verfügbar, immer im richtigen Kontext. Sie arbeitet vollständig innerhalb Ihrer sicheren Cloud-Umgebung und ausschließlich mit Ihren freigegebenen Daten.
AURA verbindet SOLIDWORKS mit dem Wissen, das Sie wirklich weiterbringt. Die intelligente Assistenz greift auf das Know-how Ihres Unternehmens zu und ergänzt es durch Informationen aus dem Web. So erhalten Sie schnell fundierte Antworten, hilfreiche Inspirationen und neue Perspektiven – direkt im Kontext Ihrer Konstruktion. Mit AURA gewinnen Sie ein sicheres Datenmanagement, damit Sie der KI Ihre Konstruktionen auch anvertrauen können. AURA können Sie bereits jetzt nutzen, wenn sie die 3DEXPERIENCE Cloud-Services in SOLIDWORKS aktiviert haben.

LEO – Der Partner für Engineering und Konstruktion.
LEO wird künftig die effiziente Lösung technischer Herausforderungen in sämtlichen Ingenieurdisziplinen ermöglichen. Als KI‑Begleiter im Engineering der nächsten Generation wird LEO dort unterstützen, wo Validierung, Fertigbarkeit und Systemintegrität im Mittelpunkt stehen.
LEO ist insbesondere auf mechanische Konstruktion und Simulation spezialisiert. Engineering‑Eingaben werden direkt in SOLIDWORKS Design umgesetzt. Das umfasst den Aufbau von Baugruppenstrukturen sowie das Konvertieren von Bildern in Mesh. Außerdem werden parametrische Features zu STEP‑Dateien hinzugefügt und Simulationsstudien durchgeführt. Ergänzend bewertet LEO Baugruppen und behebt Konstruktionsfehler.

MARIE – Die Forscherin.
MARIE wird Ingenieur:innen künftig mit umfassendem wissenschaftlichem Fachwissen unterstützen. MARIE verfügt über ausgeprägte wissenschaftliche Forschungskompetenzen, insbesondere in den Bereichen Materialwissenschaft, Hypothesenentwicklung, Mikrobiologie, Chemie und Laboranalyse.
Als KI‑Begleiterin der nächsten Generation wird MARIE perspektivisch überall dort eingesetzt, wo anspruchsvolle, tiefgehende wissenschaftliche Forschung erforderlich ist oder neue, komplexe und bislang unerforschte Ideen entwickelt und untersucht werden sollen.
Einblicke Konstruktionsunterstützung.

Sie sehen gerade einen Platzhalterinhalt von YouTube. Um auf den eigentlichen Inhalt zuzugreifen, klicken Sie auf die Schaltfläche unten. Bitte beachten Sie, dass dabei Daten an Drittanbieter weitergegeben werden.
Mehr InformationenSkizzenreparatur.
Schnelles Reparieren von defekten Skizzenbezeichnungen: Damit Ihre Entwurfsabsicht intakt bleibt.

Sie sehen gerade einen Platzhalterinhalt von YouTube. Um auf den eigentlichen Inhalt zuzugreifen, klicken Sie auf die Schaltfläche unten. Bitte beachten Sie, dass dabei Daten an Drittanbieter weitergegeben werden.
Mehr InformationenAuswahlbeschleuniger.
Intelligente Geometrieauswahl: Sofortige Erfassung ähnlicher Features ohne wiederholtes Auswählen.

Sie sehen gerade einen Platzhalterinhalt von YouTube. Um auf den eigentlichen Inhalt zuzugreifen, klicken Sie auf die Schaltfläche unten. Bitte beachten Sie, dass dabei Daten an Drittanbieter weitergegeben werden.
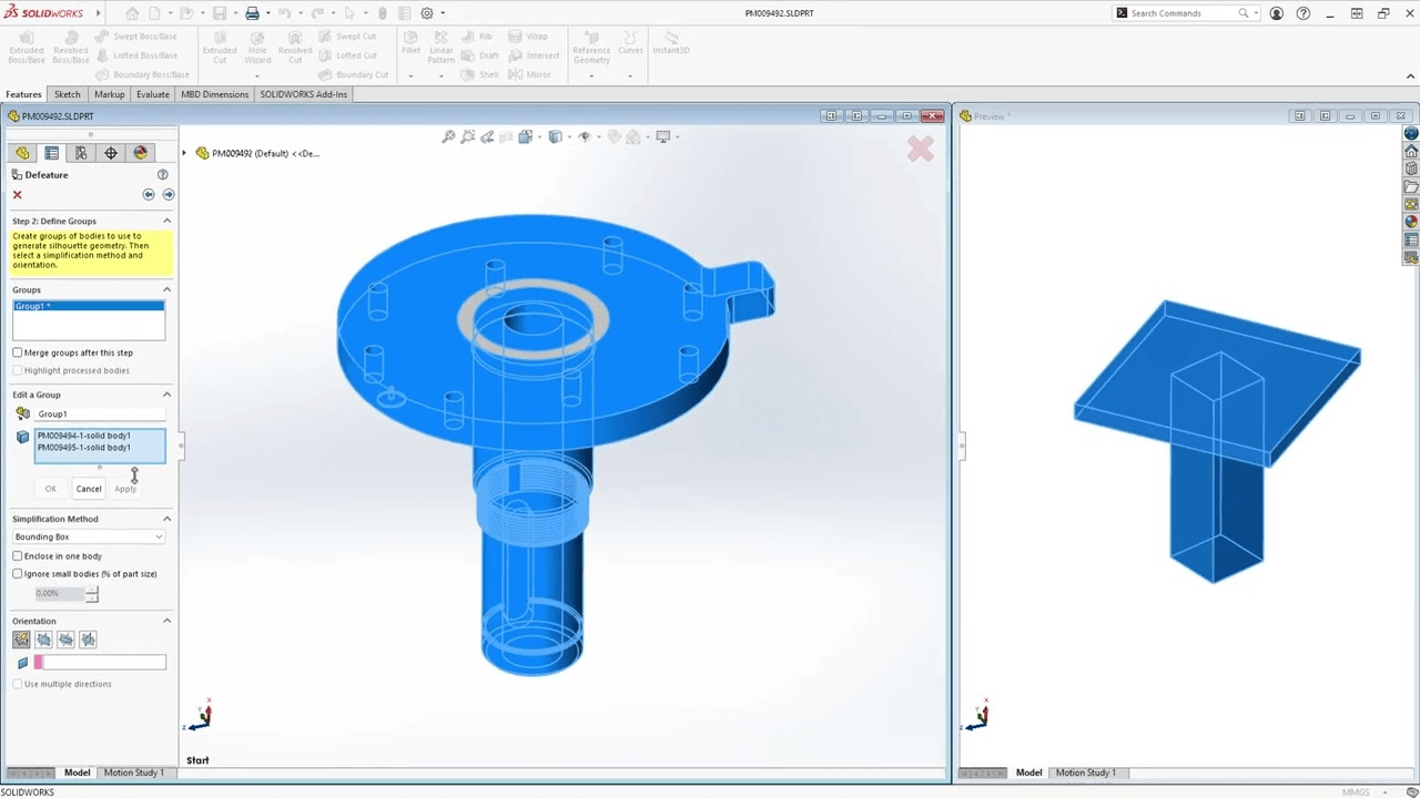
Mehr InformationenDefeature durch gesteuerte Silhouette.
Silhouette defeature: Erstellt schnell vereinfachte Modelle und behält dabei die Verknüpfungen zum übergeordneten Modell bei.

Sie sehen gerade einen Platzhalterinhalt von YouTube. Um auf den eigentlichen Inhalt zuzugreifen, klicken Sie auf die Schaltfläche unten. Bitte beachten Sie, dass dabei Daten an Drittanbieter weitergegeben werden.
Mehr InformationenFehlende Verknüpfungsreferenz reparieren.
Verknüpfungsreparatur: Stellt verlorene Referenzen in Baugruppen automatisch wieder her.

Sie sehen gerade einen Platzhalterinhalt von YouTube. Um auf den eigentlichen Inhalt zuzugreifen, klicken Sie auf die Schaltfläche unten. Bitte beachten Sie, dass dabei Daten an Drittanbieter weitergegeben werden.
Mehr InformationenMustergesteuerte Komponenten.
Verankerungs-Features: Die intelligente Erkennung von Antriebs-Features bei der Erstellung von Mustern.

Sie sehen gerade einen Platzhalterinhalt von YouTube. Um auf den eigentlichen Inhalt zuzugreifen, klicken Sie auf die Schaltfläche unten. Bitte beachten Sie, dass dabei Daten an Drittanbieter weitergegeben werden.
Mehr InformationenAutomatische Erkennung von Schrauben und Mustern.
Erkennung von Verbindungselementen: Die KI erkennt automatisch Schrauben, Muttern und Unterlegscheiben und verknüpft sie an der richtigen Stelle.
Einblicke Konstruktionsvorhersage.

Sie sehen gerade einen Platzhalterinhalt von YouTube. Um auf den eigentlichen Inhalt zuzugreifen, klicken Sie auf die Schaltfläche unten. Bitte beachten Sie, dass dabei Daten an Drittanbieter weitergegeben werden.
Mehr InformationenAutomatische generative Zeichnungen.
Für bestehende Zeichnungen generiert die KI jetzt automatisch neue Versionen mit Bemaßungen, Toleranzen und Beschriftungen – und Sie sparen so Stunden an sich wiederholender Arbeit.

Sie sehen gerade einen Platzhalterinhalt von YouTube. Um auf den eigentlichen Inhalt zuzugreifen, klicken Sie auf die Schaltfläche unten. Bitte beachten Sie, dass dabei Daten an Drittanbieter weitergegeben werden.
Mehr InformationenBefehls-Predictor.
Die Befehlsvorhersage lernt Ihren Arbeitsablauf und schlägt das relevanteste nächste Werkzeug vor. Das spart Ihnen Klicks und Zeit.

Sie sehen gerade einen Platzhalterinhalt von YouTube. Um auf den eigentlichen Inhalt zuzugreifen, klicken Sie auf die Schaltfläche unten. Bitte beachten Sie, dass dabei Daten an Drittanbieter weitergegeben werden.
Mehr InformationenSchraubenerkennung & Muster.
In Baugruppen macht die vorausschauende Erkennung von Verbindungselementen das Zusammenfügen von Schrauben, Muttern und Unterlegscheiben so einfach wie nie.
Einblicke Generatives Design.

Sie sehen gerade einen Platzhalterinhalt von YouTube. Um auf den eigentlichen Inhalt zuzugreifen, klicken Sie auf die Schaltfläche unten. Bitte beachten Sie, dass dabei Daten an Drittanbieter weitergegeben werden.
Mehr InformationenBild zu 2D Mechanismus.
Sekundenschnell von der Idee zur funktionalen Skizze: Generative KI übersetzt das Bild eines Mechanismus in brauchbare Konstruktionsdaten. Dabei werden Verbindungen, Verankerungen oder Rollen automatisch erkannt.

Sie sehen gerade einen Platzhalterinhalt von YouTube. Um auf den eigentlichen Inhalt zuzugreifen, klicken Sie auf die Schaltfläche unten. Bitte beachten Sie, dass dabei Daten an Drittanbieter weitergegeben werden.
Mehr InformationenZeichnungen automatisch generieren.
Die KI generiert und detailliert automatisch neue Zeichnungen in Stapeln – samt Abmessungen, Toleranzen und Beschriftungen für Merkmale. Zudem wählt sie die richtigen Blattformate und Maßstäbe aus.

Sie sehen gerade einen Platzhalterinhalt von YouTube. Um auf den eigentlichen Inhalt zuzugreifen, klicken Sie auf die Schaltfläche unten. Bitte beachten Sie, dass dabei Daten an Drittanbieter weitergegeben werden.
Mehr InformationenGeneratives Rendering.
Schnelles Rendering dank KI: Der Stellar Global Illumination Renderer, kombiniert mit Deep-Learning-AI-Denoising, liefert physikalisch korrekte Ergebnisse in Höchstgeschwindigkeit.

Sie sehen gerade einen Platzhalterinhalt von YouTube. Um auf den eigentlichen Inhalt zuzugreifen, klicken Sie auf die Schaltfläche unten. Bitte beachten Sie, dass dabei Daten an Drittanbieter weitergegeben werden.
Mehr InformationenFEM Maschinelles Lernen.
Die KI trainiert die Machine-Learning-Modelle mit Simulationsdaten. Dadurch erkennt SOLIDWORKS Muster, sieht Ergebnisse vorher und beschleunigt Validierungen. Heißt: schnellere Iterationen und intelligentere Entscheidungen.
Jetzt kostenfreies SOLIDWORKS Design Infopaket herunterladen.

Unsere Expert:innen beraten Sie gerne und zeigen Ihnen, wie Sie mit den KI Werkzeugen in SOLIDWORKS Ihrer Produktentwicklung den nächsten Produktivitätssprung ermöglichen.
Häufig gestellte Fragen.
Der Hersteller Dassault Systèmes stellt den Virtual Companions grundlegende Ressourcen zur Verfügung, wie beispielsweise die Benutzerdokumentation der Software. Darüber hinaus verfügt der Hersteller über eine wachsende Wissensdatenbank, die von erfahrenen Anwender:innen aus allen Bereichen der 3DEXPERIENCE Plattform zusammengestellt und bereitgestellt wird und für spezifische Fachkenntnisse genutzt wird.
Dieses Wissen wird von Dassault Systèmes validiert und verwaltet. Dank einer umfangreichen internen Wissensdatenbank verfügen die Virtual Companions im Vergleich zu allgemeinen KI-Modellen über relevantere, kontextbezogene Inhalte, auf die sie zurückgreifen können.
Die Virtual Companions in SOLIDWORKS lernen technisch nicht aus Nutzerdaten. Sie lesen Informationen aus der Retrieval-Augmented Generation (RAG) Technik auf der Grundlage von Inhalten, die für den Nutzer verfügbar sind. Dazu können beispielsweise seine sichtbaren 3DSwym-Communities oder hochgeladene Dokumente gehören. Entscheidend ist, dass die RAG-Daten nicht zum Training an das zugrunde liegende KI-Modell zurückgesendet werden.
Ihre Daten werden also niemals zum Trainieren der Modelle verwendet. Die KI in SOLIDWORKS basiert auf einer souveränen Cloud-Infrastruktur. Ihr geistiges Eigentum bleibt bei Ihnen und wird ausschließlich innerhalb Ihres sicheren Bereichs verarbeitet. Dadurch bleiben Ihre Daten und Ihr Know-how geschützt.
KI ist ein Multiplikator, aber der Mensch ist der eigentliche Wert. Manish Kumar, CEO von SOLIDWORKS, formuliert es so: „KI ist der Motor, während die Ingenieure entscheiden, was sie antreibt. Künstliche Intelligenz ist ein Begleiter, der Ihnen hilft, tiefer und schneller zu forschen, während Sie die Kontrolle behalten.“
In vielen Branchen steht ein erheblicher Teil der Belegschaft kurz vor dem Ruhestand. Die größte Herausforderung besteht nicht nur darin, diese Mitarbeitenden zu ersetzen, sondern ihr Wissen und ihre Erfahrung zu bewahren und weiterzugeben. KI hilft dabei, das Fachwissen von Experten zu erfassen und wiederzuverwenden, sodass es der nächsten Generation von Ingenieur:innen, Konstrukteur:innen und Herstellern zugänglich gemacht wird.